
继日本产品安全四法修订落地后,跨境平台已进入合规执行的“攻坚期”,SHEIN的最新动作堪称“最严管控”!
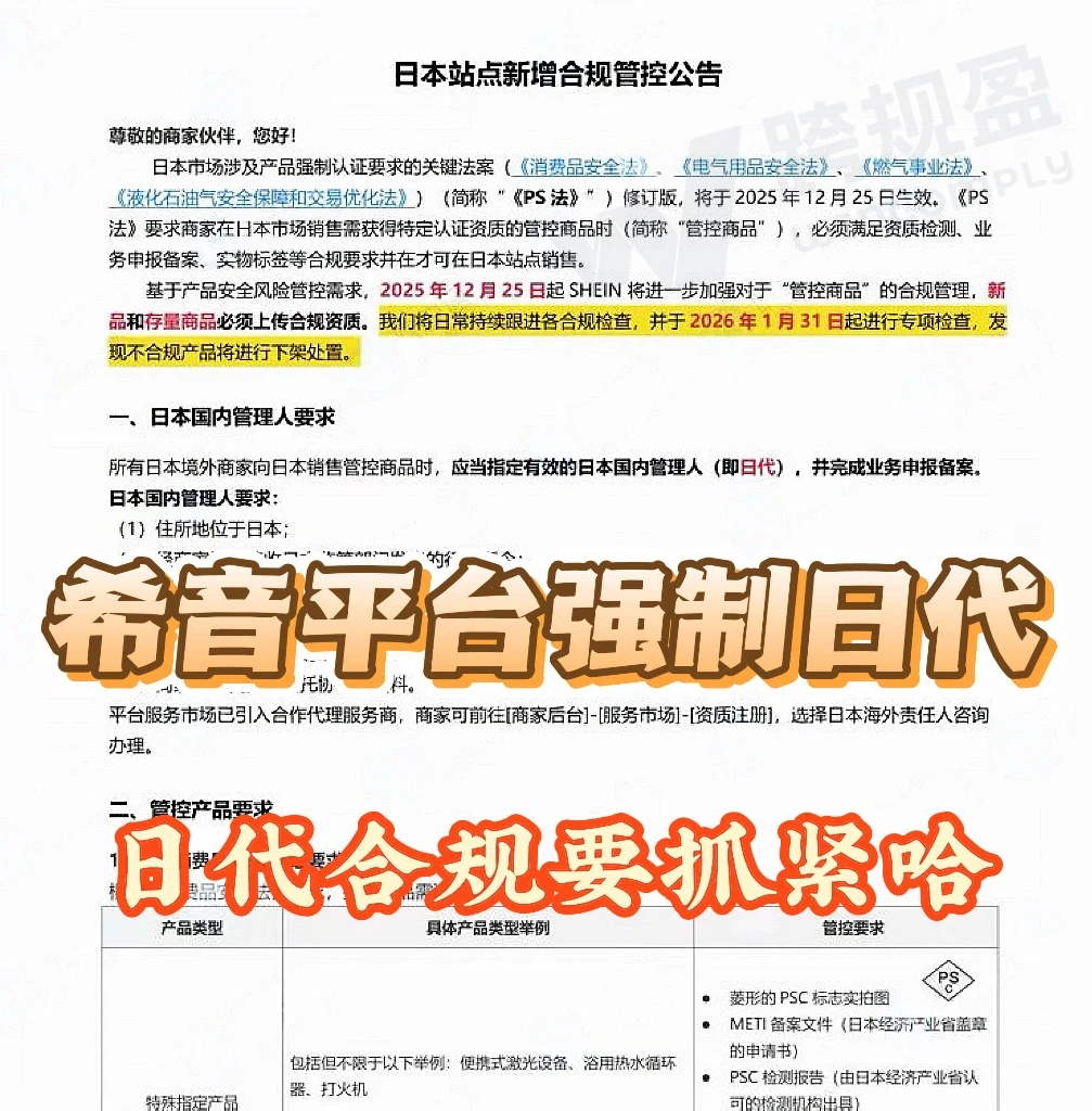
根据平台公告,伴随日本经济产业省(METI)修订的四项商品安全法2025年12月25日正式生效,SHEIN日本站已发布专项管控要求:所有向日本销售管控商品的境外商家,必须完成资质检测、业务申报备案、绑定日本国内管理人(日代)等全流程合规,否则商品将被强制下架!

此次新规的核心管控要点的有三个,卖家必须逐条落实:
第一,明确管控品类范围:覆盖五大类需标注PS系列强制标识的产品,包括一般消费品(需PSC认证)、特定儿童用品(需PSC认证)、电器用品(需PSE认证)、燃气类产品(需PSTG认证)、特定液化石油气器具(需PSLPG认证),像插座、LED灯、36个月以下婴幼儿玩具、家用燃气炉等常见跨境品类均在其中。
值得注意的是,即便这类产品作为赠品随主商品赠送,只要属于“有偿服务中的配套提供”,仍需完成合规认证,不可规避。
第二,日代绑定要求细化且严格:平台明确境外商家必须指定符合条件的日本国内管理人,具体要求包括:住所地位于日本、能接收监管部门行政指令、精通日语、具备合法经营形式,且需与卖家签署正式委托协议。
更关键的是,日代需按“商品维度”绑定,而非店铺维度,卖家完成日代申报后需逐一关联对应在售商品,未绑定的商品将无法通过合规审核。
2025年12月18日,跨规盈日代通过保安网正式备案成功。对跨规盈来说,这不仅是一个技术性成就,更是为卖家走通了一条稳健的合规之路,具有无可比拟的里程碑意义。

第三,明确时间节点,无缓冲期:SHEIN已于2025年12月23日开放合规资质上传入口,日常持续开展合规检查,2026年1月31日将启动专项检查,未补充资质的存量商品、未通过审核的新品均会被下架处置;部分高风险商品甚至会在1月31日前提前专项处置,下架后需上传合格证书方可恢复售卖。
对卖家的影响:
合规成本与运营压力双重攀升,尤其是经营3C、母婴、家居品类的中小卖家,若未及时完成日代绑定及资质认证,可能面临旺季前商品大面积下架的风险。
此外,日代并非“甩锅工具”,产品质量核心责任仍由卖家承担,后续若发生安全事故,需协助日代处理召回、赔偿等事宜。
指定跨规盈成为您的日本国内管理人,跨规盈符合日本监管部门对其国内管理人严苛的资质要求,我们将助力卖家安全且省心地开展日本市场。

立即咨询日代合规
深圳跨规盈科技有限公司隶属于上市公司维信金科集团,是一家专注于为全球跨境电商卖家提供海外合规服务的专业机构。
公司致力于为客户提供一站式出海合规解决方案,服务涵盖欧洲VAT税务申报、EPR认证、授权代表、全球商标注册、全球专利申请、海外公司注册等多个领域。
目前业务覆盖全球220多个国家和地区,已为超过5万家企业和卖家提供专业、可靠的合规服务支持。
合规出海就选跨规盈!



