
2025年,日本产品安全监管体系将迎来重大变革!日本经济产业省最新公布,自2025年12月25日起,《消费生活用产品安全法》等四项产品安全相关法律法规将正式实施修订。
这一新政策将直接影响在日本市场开展业务的跨境电商卖家,特别是经营PS标志强制类别产品的企业。本文将为您详细解析新规要点、影响范围及应对方案。
一、四大核心变革

1、监管范围扩展,境外商户被纳入管理
此前,日本的产品安全监管主要面向本土生产商和进口商。修订后的法规将境外经营者正式纳入监管体系,并要求其在日本境内指定一名国内管理人(通常称为“日代”),专门负责产品安全合规事务。
2、配合处理违规商品
若境外卖家通过电商平台销售的商品被确认不符合安全标准,且卖家无法执行召回措施,日本主管部门有权要求平台运营方协助下架或删除相关商品,进一步强化了平台方的责任。
3、建立信息备案与违规公示机制
新规要求公开备案经营者的名称、指定产品型号类别、国内管理人姓名等信息;同时对违规企业及个人建立信息公开机制。
4、新设儿童用产品安全制度
针对“儿童用指定产品”(主要指供儿童日常使用,且需标注适用年龄与注意事项的商品),要求生产商或进口商符合国家技术标准并标示必要信息。未贴附合格标识的产品将禁止销售。
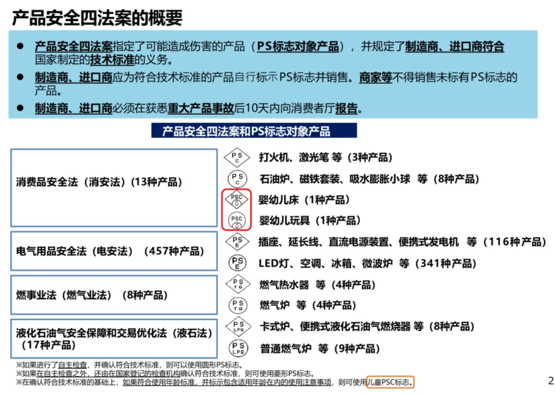
二、法规体系:产品安全四法

跨境卖家在日本的产品安全责任,主要受以下四部法律约束(具体依产品类别而定):
1、《消费生活用产品安全法》(消安法)
涉及部分日常用品、婴幼儿产品、打火机、取暖设备等(13类需PS标志产品)
需符合国家技术标准,贴附PS(或PSC)标志并完成备案
须履行事故报告(10日内)及召回配合义务
卖家需投保人身伤害赔偿保险,因产品缺陷导致消费者人身伤害的,保险额度需上限达到每人1000万日元,年度总额3000万日元
2、《电器用品安全法》(电安法)
涵盖457种电器产品(插座、LED灯、空调、冰箱、微波炉、延长线等)
需符合PSE技术标准并贴附相应标志
3、《液化石油气保安及交易适正化法》(液石法)
包括卡式燃气炉、便携式LPG燃烧器等(17类产品)
需符合PSLPG标准并贴附标志
4、《燃气事业法》(燃气法)
涉及燃气热水器、燃气灶具等(8类产品)
需符合PSG技术标准并贴附标志
三、卖家资质要求

1、完成“特定进口事业者”备案
在产品进口或上架前,需完成经济产业省(METI)的备案登记
如卖家不在日本境内,必须指定日本国内管理人
2、国内管理人(“日代”)的职责
在日本跨境贸易中,“日代”类似于欧洲市场的“欧代”“英代”,是境外卖家在日本的合规代理,负责:
作为日本政府、消费者与境外企业之间的官方联系窗口
保存并在需要时提交产品安全相关信息和资料
接收并处理产品安全事故报告
协助调查与实施召回措施
确保产品符合日本安全标准与标识要求
向经济产业省提交年度定期报告
国内管理人需满足以下条件:
具备日语沟通能力
在日本有固定住所(法人或个人均可)
能够保存检验记录、接收政府通知、配合事故应对
与卖家签订书面委托协议,并向METI提交合同副本和住所证明
四、政策解读与卖家建议
重点一:信息透明化
备案信息与国内管理人信息将对外公开,违规记录也将被公示,对卖家及其日代的合规能力提出更高要求。
重点二:平台责任强化
平台被要求协助处理不合规商品,这意味着一旦出现违规,不仅监管机构会介入,平台也可能采取店铺冻结或清退等措施。
建议卖家立即采取以下行动
确认产品是否属于PS标志强制类别,尽快安排检测与贴标
确定国内管理人(日代)合作对象,并签署合规委托协议
建立完善的产品安全档案,包括检测报告、合格证明、事故应急预案等
密切关注平台政策更新,及时调整商品信息与合规声明
在跨境电商全球化浪潮中,合规经营是稳健发展的基石。跨规盈深耕跨境合规领域多年,凭借丰富的行业经验与专业团队,为卖家量身定制全链路、一站式合规解决方案:
全球VAT合规:从税号注册、申报,到管理、注销,全程高效服务;及时处理税务信件,提供EORI申请/查询,精准把控税务风险。
欧洲EPR/产品合规:专业办理欧洲EPR注册申报,提供欧/英/美授权代表服务;协助完成欧盟能效标签、气候友好认证,助力卖家轻松适配欧洲市场规则。
境外工商/税务合规:覆盖境外公司注册、投资备案、年审审计等全周期服务;同时提供离岸账户申请,以及公司股权、董事变更等专业支持。
全球知识产权合规:提供全球商标、专利、版权注册及商标复审服务,全方位守护品牌资产,让您的出海之路更安心。
跨规盈,让跨境合规服务更放心!



